Биотехнология

Возможные способы применения массовой культуры водорослей
Структура транспортной РНК

Биотехноло́гия (от гр. βίος — «жизнь», τέχνη — «искусство, мастерство, способность», λόγος — «слово, смысл, мысль, понятие») — дисциплина, изучающая возможности использования живых организмов, их систем или продуктов их жизнедеятельности для решения технологических задач, а также возможности создания живых организмов с необходимыми свойствами методом генной инженерии.

Обширный характер биотехнологии часто затрудняет детальное определение этого предмета. Некоторые определения биотехнологии следующие[1]:

  • «Биотехнология означает любое научное применение биологических систем, живых организмов или их производных для производства/изменения продуктов или процессов из конкретных практических соображений»[2].
  • «Использование живых организмов, систем или процессов представляет собой биотехнологию»[3][4].
  • Согласно определению Collins English Dictionary, биотехнология – это использование живых организмов, их частей или процессов для разработки активных и полезных продуктов и предоставления услуг, например: обработка отходов. Этот термин означает широкий спектр процессов: от использования дождевых червей в качестве источника белка до генетической модификации бактерий с целью получения генных продуктов человека, например гормоны роста[5].
  • Согласно «Golden Treasury of Science and Technology», биотехнология — это дисциплина, основанная на использовании контролируемых жизненных процессов для массового производства ценных веществ[6].

Биотехнологией часто называют применение генной инженерии в XXXXI веках, но термин относится и к более широкому комплексу процессов модификации биологических организмов для обеспечения потребностей человека, начиная с модификации растений и животных путём искусственного отбора и гибридизации. С помощью современных методов традиционные биотехнологические производства получили возможность улучшить качество пищевых продуктов и увеличить продуктивность живых организмов.

До 1971 года термин «биотехнология» использовался, главным образом, в пищевой промышленности и сельском хозяйстве. С 1970 года учёные используют термин в применении к лабораторным методам, таким, как использование рекомбинантной ДНК и культур клеток, выращиваемых in vitro.

Биотехнология основана на генетике, молекулярной биологии, биохимии, эмбриологии, микробиологии и клеточной биологии, а также прикладных дисциплинах — химической и информационной технологиях и робототехнике.

История биотехнологии

Пивоварение было одним из первых применений биотехнологии

Впервые термин «биотехнология» применил венгерский инженер Карл Эреки в 1917 году.

Использование в промышленном производстве микроорганизмов или их ферментов, обеспечивающих технологический процесс, известно издревле, однако систематизированные научные исследования позволили существенно расширить арсенал методов и средств биотехнологии.

Так, в 1814 году петербургский академик К. С. Кирхгоф (биография Архивная копия от 17 октября 2019 на Wayback Machine) открыл явление биологического катализа и пытался биокаталитическим путём получить сахар из доступного отечественного сырья (до середины XIX века сахар получали только из сахарного тростника). В 1891 году в США японский биохимик Дз. Такамине получил первый патент на использование ферментных препаратов в промышленных целях: учёный предложил применить диастазу для осахаривания растительных отходов.

В начале XX века активно развивалась бродильная и микробиологическая промышленность. В эти же годы были предприняты первые попытки наладить производство антибиотиков, пищевых концентратов, полученных из дрожжей, осуществить контроль ферментации продуктов растительного и животного происхождения.

Первый антибиотик — пенициллин — удалось выделить и очистить до приемлемого уровня в 1940 году, что дало новые задачи: поиск и налаживание промышленного производства лекарственных веществ, продуцируемых микроорганизмами, работа над удешевлением и повышением уровня биобезопасности новых лекарственных препаратов.

Цвета биотехнологии

Разные направления биотехнологии условно выделяют в цвета. Современная типология выделяет десять таких видов биотехнологии[7]:

  1. Красная – медицина, фармацевтика, диагностика;
  2. Жёлтая – пищевая;
  3. Золотая – вопросы биоинформатики и нанотехнологии;
  4. Зелёная – сельское хозяйство, биотопливо и восстановление окружающей среды, геомикробиология;
  5. Синяя – биотехнология аквакультуры;
  6. Фиолетовая – юридические вопросы;
  7. Белая –
    • в англоязычной литературе это биотехнология, основанная на работе с генами,
    • в русской закрепленным остается значение, связанное с промышленным биопроизводством;
  8. Серая –
    • все процессы, связанные с ферментами и классическими биопроцессами,
    • в более традиционных источниках под серой биотехнологией понимают экологическую;
  9. Чёрная – связанная с военными целями и терроризмом;
  10. Коричневая – решение проблем пустынных и аридных территорий (пространственная и геомикробиология)

Некоторые дисциплины, относящиеся к биотехнологии

Биоинженерия

Биоинженерия (или биомедицинская инженерия) — это дисциплина, направленная на углубление знаний в области инженерии, биологии и медицины и укрепление здоровья человечества за счёт междисциплинарных разработок, которые объединяют в себе инженерные подходы с достижениями биомедицинской науки и клинической практики. Биоинженерия/биомедицинская инженерия — это применение технических подходов для решения медицинских проблем в целях улучшения охраны здоровья. Эта инженерная дисциплина направлена на использование знаний и опыта для нахождения и решения проблем биологии и медицины. Биоинженеры работают на благо человечества, имеют дело с живыми системами и применяют передовые технологии для решения медицинских проблем. Специалисты по биомедицинской инженерии могут участвовать в создании приборов и оборудования, в разработке новых процедур на основе междисциплинарных знаний, в исследованиях, направленных на получение новой информации для решения новых задач. Среди важных достижений биоинженерии можно упомянуть разработку искусственных суставов, магнитно-резонансной томографии, кардиостимуляторов, артроскопии, ангиопластики, биоинженерных протезов кожи, почечного диализа, аппаратов искусственного кровообращения. Также одним из основных направлений биоинженерных исследований является применение методов компьютерного моделирования для создания белков с новыми свойствами, а также моделирования взаимодействия различных соединений с клеточными рецепторами в целях разработки новых фармацевтических препаратов («drug design»).

Биомедицина

Раздел медицины, изучающий с теоретических позиций организм человека, его строение и функцию в норме и патологии, патологические состояния, методы их диагностики, коррекции и лечения[8]. Биомедицина включает накопленные сведения и исследования, в большей или меньшей степени общие медицине, ветеринарии, стоматологии и фундаментальным биологическим наукам, таким, как химия, биологическая химия, биология, гистология, генетика, эмбриология, анатомия, физиология, патология, биомедицинский инжиниринг[9], зоология, ботаника и микробиология[10][11][12].

Наномедицина

Компьютерное изображение инсулина

Слежение, исправление, конструирование и контроль над биологическими системами человека на молекулярном уровне, используя наноустройства и наноструктуры[13]. В мире уже созданы ряд технологий для наномедицинской отрасли. К ним относятся адресная доставка лекарств к больным клеткам[14], лаборатории на чипе, новые бактерицидные сре́дства.

Биофармакология

Раздел фармакологии, который изучает физиологические эффекты, производимые веществами биологического и биотехнологического происхождения. Фактически, биофармакология — это плод конвергенции двух традиционных наук — биотехнологии, а именно, той её ветви, которую именуют «красной», медицинской биотехнологией, и фармакологии, ранее интересовавшейся лишь низкомолекулярными химическими веществами, в результате взаимного интереса.

Объекты биофармакологических исследований — изучение биофармацевтических препаратов, планирование их получения, организация производства. Биофармакологические лечебные сре́дства и сре́дства для профилактики заболеваний получают с использованием живых биологических систем, тканей организмов и их производных, с использованием средств биотехнологии, то есть лекарственные вещества биологического и биотехнологического происхождения.

Биоинформатика

Совокупность методов и подходов[15], включающих в себя:

  1. математические методы компьютерного анализа в сравнительной геномике (геномная биоинформатика);
  2. разработка алгоритмов и программ для предсказания пространственной структуры белков (структурная биоинформатика);
  3. исследование стратегий, соответствующих вычислительных методологий, а также общее управление информационной сложности биологических систем[16].

В биоинформатике используются методы прикладной математики, статистики и информатики. Биоинформатика используется в биохимии, биофизике, экологии, медицине и в других областях.

Выравнивание последовательностей

Биоинформатический метод, основанный на размещении двух или более последовательностей мономеров ДНК, РНК или белков друг под другом таким образом, чтобы легко увидеть сходные участки в этих последовательностях. Сходство первичных структур двух молекул может отражать их функциональные, структурные или эволюционные взаимосвязи[17]. Алгоритмы выравнивания последовательностей также используются в NLP.

Бионика

Прикладная наука о применении в технических устройствах и системах принципов организации, свойств, функций и структур живой природы, то есть формы живого в природе и их промышленные аналоги. Проще говоря, бионика — это соединение биологии и техники. Бионика рассматривает биологию и технику совсем с новой стороны, объясняя, какие общие черты и какие различия существуют в природе и в технике.

Различают:

  • биологическую бионику, изучающую процессы, происходящие в биологических системах;
  • теоретическую бионику, которая строит математические модели этих процессов;
  • техническую бионику, применяющую модели теоретической бионики для решения инженерных задач.

Бионика тесно связана с биологией, физикой, химией, кибернетикой и инженерными науками: электроникой, навигацией, связью, морским делом и другими.

Биоремедиация

Комплекс методов очистки вод, грунтов и атмосферы с использованием метаболического потенциала биологических объектов — растений, грибов, насекомых, червей и других организмов.

Искусственный отбор

Избирательной допущение к размножению животных, растений или других организмов с целью выведения новых сортов и пород. Предшественник и основной метод современной селекции. Результатом искусственного отбора является многообразие сортов растений и пород животных.

Клонирование

Появление естественным путём или получение нескольких генетически идентичных организмов путём бесполого (в том числе вегетативного) размножения. Термин «клонирование» в том же смысле нередко применяют и по отношению к клеткам многоклеточных организмов. Клонированием называют также получение нескольких идентичных копий наследственных молекул (молекулярное клонирование). Наконец, клонированием также часто называют биотехнологические методы, используемые для искусственного получения клонов организмов, клеток или молекул. Группа генетически идентичных организмов или клеток — клон.

Долли — самка овцы, первое млекопитающее, успешно клонированное из клетки другой взрослой особи

Клонирование человека

Прогнозируемая методология, заключающаяся в создании эмбриона и последующем выращиванием из эмбриона людей, имеющих генотип того или иного индивида, ныне существующего или ранее существовавшего. Пока технология клонирования человека не отработана. В настоящее время достоверно не зафиксировано ни одного случая клонирования человека. И здесь встаёт ряд как теоретических, так и технических вопросов. Однако, уже сегодня есть методы, позволяющие с большой долей уверенности говорить, что в главном вопрос технологии решён. Опасения вызывают такие моменты, как большой процент неудач при клонировании и связанные с этим возможности появления неполноценных людей. А также вопросы отцовства, материнства, наследования, брака и многие другие. С точки зрения основных мировых религий (христианство, ислам, иудаизм) клонирование человека является или проблематичным актом, или актом, выходящим за рамки вероучения и требующим у богословов чёткого обоснования той или иной позиции религиозных иерархов. В некоторых государствах использование данных технологий применительно к человеку официально запрещено — Франция, Германия, Япония. Эти запреты, однако, не означают намерения законодателей названных государств воздерживаться от применения клонирования человека в будущем, после детального изучения молекулярных механизмов взаимодействия цитоплазмы ооцита-реципиента и ядра соматической клетки-донора, а также совершенствования самой техники клонирования.

Образовательная биотехнология

Образовательная биотехнология применяется для распространения биотехнологий и подготовки кадров в этой области. Она разрабатывает междисциплинарные материалы и образовательные стратегии, связанные с биотехнологиями (например, производство рекомбинантного белка) доступными для всего общества, в том числе для людей с особыми потребностями, например нарушениями слуха и / или ухудшением зрения[18].

Гибридизация

Процесс образования или получения гибридов, в основе которого лежит объединение генетического материала разных клеток в одной клетке. Может осуществляться в пределах одного вида (внутривидовая гибридизация) и между разными систематическими группами (отдалённая гибридизация, при которой происходит объединение разных геномов). Для первого поколения гибридов часто характерен гетерозис, выражающийся в лучшей приспособляемости, большей плодовитости и жизнеспособности организмов. При отдалённой гибридизации гибриды часто стерильны, но этот недостаток иногда можно исправить полиплоидизацей.

Генная инженерия

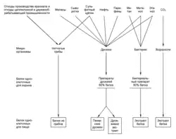
Субстраты для получения белка одноклеточных для разных классов микроорганизмов

Несмотря на то, что первые успешные опыты по трансформации клеток экзогенной ДНК были поставлены ещё в 1940-е года Эйвери, Маклеодом и Маккарти, первый коммерческий препарат человеческого рекомбинантного инсулина был получен в начале 1980 или 1982 годах[19][20]. Введение чуждых для генома бактериальных клеток генов производят с использованием т. н. векторных ДНК, например плазмиды, присутствующие в бактериальных клетках, а также бактериофаги и другие мобильные генетические элементы могут быть использованы в качестве векторов для переноса экзогенной ДНК в клетку реципиента.

Получить новый ген можно:

  1. Вырезанием его из геномной ДНК хозяина при помощи рестрицирующей эндонуклеазы, катализирующей разрыв фосфодиэфирных связей между определёнными азотистыми основаниями в ДНК на участках с определённой последовательностью нуклеотидов;
  2. Химико-ферментативным синтезом;
  3. Синтезом кДНК на основе выделенной из клетки матричной РНК при помощи ферментов ревертазы и ДНК-полимеразы, при этом изолируется ген, не содержащий незначащих последовательностей и способный экспрессироваться при условии подбора подходящей промоторной последовательности в прокариотических системах без последующих модификаций, что чаще всего необходимо при трансформации прокариотических систем эукариотическими генами, содержащими интроны и экзоны.

После этого обрабатывают векторную молекулу ДНК рестриктазой с целью образования двуцепочечного разрыва и в образовавшуюся «брешь» производится «вклеивание» гена в вектор используя фермент ДНК-лигазу, а затем такими рекомбинантными молекулами трансформируют клетки реципиента, например клетки кишечной палочки. При трансформации с использованием в качестве вектора, например, плазмидной ДНК необходимо, чтобы клетки были компетентными ( готовыми принять чужеродный генетический материал) для проникновения экзогенной ДНК в клетку, для чего например используют электропорацию клеток реципиента. После успешного проникновения в клетку экзогенная ДНК начинает реплицироваться и экспрессироваться в клетке.

Трансгенные растения

Трансгенные растения — это те растения, которым «пересажены» гены других организмов.

Картофель, устойчивый к колорадскому жуку, был создан путём введения гена, выделенного из генома почвенной тюрингской бациллы Bacillus thuringiensis, вырабатывающий белок Cry, представляющий собой протоксин, в кишечнике насекомых этот белок растворяется и активируется до истинного токсина, губительно действующего на личинок и имаго насекомых, у человека и других теплокровных животных подобная трансформация протоксина невозможна и соответственно этот белок для человека не токсичен и безопасен. Опрыскивание спорами Bacillus thuringiensis использовалось для защиты растений и до получения первого трансгенного растения, но с низкой эффективностью, продукция эндотоксина внутри тканей растения существенно повысило эффективность защиты, а также повысило экономическую эффективность ввиду того, что растение само начало продуцировать защитный белок. Путём трансформации растения картофеля при помощи Agrobacterium tumefaciens были получены растения, синтезирующие этот белок в мезофилле листа и других тканях растения. В итоге растение стало не подверженным нападкам колорадского жука. Данный подход используется и для создания других сельскохозяйственных растений, резистентных к различным видам насекомых.

Трансгенные животные

В качестве трансгенных животных чаще всего используются свиньи. Например, есть свиньи с человеческими генами — их вывели в качестве доноров человеческих органов.

Японские генные инженеры ввели в геном свиней ген шпината, который производит фермент FAD2, способный преобразовывать жирные насыщенные кислоты в линолевую — ненасыщенную жирную кислоту. У модифицированных свиней на 1/5 больше ненасыщенных жирных кислот, чем у обычных[21].

Зелёные светящиеся свиньи — трансгенные свиньи, выведенные группой исследователей из Национального университета Тайваня путём введения в ДНК эмбриона гена зелёного флуоресцентного белка, позаимствованного у флуоресцирующей медузы Aequorea victoria. Затем эмбрион был имплантирован в матку самки свиньи. Поросята светятся зелёным цветом в темноте и имеют зеленоватый оттенок кожи и глаз при дневном свете. Основная цель выведения таких свиней, по заявлениям исследователей, — возможность визуального наблюдения за развитием тканей при пересадке стволовых клеток. Похожие эксперименты были проведены на мышах и крысах.

Космическая биотехнология

Космическая биотехнология направлена на изучение влияния факторов космического полета на биообъекты и разработку технологий получения биопродуктов в условиях микрогравитации. Перспективные задачи включают: создание биообъектов с заданными свойствами, исследование биотехнологических процессов, технико-экономическое обоснование космического производства, испытания научной аппаратуры и изучение биодеградирующего действия микроорганизмов на элементы космических станций[22].

Для космического биотехнологического производства приоритетными являются биологические объекты в четырех основных областях: для медицины (гормоны, интерфероны, антибиотики и др.), для сельского хозяйства (средства лечения животных, клоны растений и др.), для разработки природных ресурсов (микроорганизмы для биоадсорбции нефти и биодеградации химических веществ) и для пищевой промышленности (ферменты, микроорганизмы-продуценты, пищевые добавки)[22].

Моральный аспект

Многие современные религиозные деятели и некоторые учёные предостерегают научное сообщество от излишнего увлечения такими биотехнологиями (в частности, биомедицинскими технологиями) как генная инженерия, клонирование, и различные методы искусственного размножения (такие, как ЭКО).

Человек перед лицом новейших биомедицинских технологий, статья старшего научного сотрудника РИСИ В. Н. Филяновой:

Проблема биотехнологий — лишь часть проблемы научных технологий, которая коренится в ориентации европейского человека на преобразование мира, покорение природы, начавшееся в эпоху Нового времени. Биотехнологии, стремительно развивающиеся в последние десятилетия, на первый взгляд приближают человека к реализации давней мечты о преодолении болезней, устранению физических проблем, достижению земного бессмертия посредством человеческого опыта. Но с другой стороны они порождают совершенно новые и неожиданные проблемы, которые не сводятся только к последствиям долговременного употребления генетически изменённых продуктов, ухудшению человеческого генофонда в связи с появлением на свет массы людей, рождённых лишь благодаря вмешательству врачей и новейших технологий. В перспективе встаёт проблема трансформации социальных структур, воскресает призрак «медицинского фашизма» и евгеники, осуждённых на Нюрнбергском процессе.

См. также

Примечание

  1. Saurabh Bhatia. History, scope and development of biotechnology (англ.) // Introduction to Pharmaceutical Biotechnology, Volume 1: Basic techniques and concepts. — IOP Publishing, 2018-05-01. Архивировано 2 октября 2023 года.
  2. Convention on Biological Diversity Handbook 3rd edn 1992 https://www.cbd.int/doc/handbook/cbd-hb-01-en.pdf Архивная копия от 10 ноября 2023 на Wayback Machine (Accessed 29 Sep 2015)
  3. Sreenivasulu N S 2008 Biotechnology and Patent Law: Patenting Living Beings  (Noida: Manupatra: )  p 249
  4. Koltuniewicz A B 2014  Sustainable Process Engineering: Prospects and Opportunities (de Gruyter)
  5. Collins English Dictionary www.collinsdictionary.com/dictionary/english/biotechnology Архивная копия от 24 июня 2023 на Wayback Machine (Accessed 1 July 2017)
  6. CSIR/NISCAIR 2013 Golden Treasury of Science and Technology (New Delhi: CSIR/NISCAIR) pp 9–11
  7. Кудрявцева Ольга Владимировна, Яковлева Екатерина Юрьевна, Вильт Мария Васильевна. Типология биотехнологий и место в ней Российской биоэнергетической отрасли // Вестник университета. — 2014. Вып. 13. С. 123–132. ISSN 1816-4277. Архивировано 25 ноября 2023 года.
  8. Medicine Definition. Дата обращения: 30 мая 2013. Архивировано 8 июля 2009 года.
  9. Bronzino, Joseph D. (April 2006). The Biomedical Engineering Handbook, Third Edition. CRC Press. ISBN 978-0-8493-2124-5. http://crcpress.com/product/isbn/9780849321245 Архивная копия от 24 февраля 2015 на Wayback Machine
  10. «Bacteriology at The Free Online Dictionary». http://www.thefreedictionary.com/bacteriologist Архивная копия от 6 июня 2011 на Wayback Machine. Retrieved on 2007-03-11.
  11. «Virology at The Free Online Dictionary». http://www.thefreedictionary.com/virology Архивная копия от 6 июня 2011 на Wayback Machine. Retrieved on 2007-03-11.
  12. Oxford Dictionary of Biochemistry and Molecular Biology.Oxford:Oxford Scienxe Publications,1997. ISBN 0-19-854768-4.740 pp.
  13. Nanomedicine, Volume I: Basic Capabilities Архивная копия от 14 августа 2015 на Wayback Machine, by Robert A. Freitas Jr. 1999, ISBN 1-57059-645-X
  14. LaVan D. A., McGuire T., Langer R. Small-scale systems for in vivo drug delivery (англ.) // Nature Biotechnology : journal. Nature Publishing Group, 2003. Vol. 21, no. 10. P. 1184—1191. doi:10.1038/nbt876.
  15. Е. Кунин Суп из гвоздя. Ведущий эволюционист рассказал о Мультивселенной и антропном принципе. // Lenta.ru, 1 декабря 2012. Дата обращения: 30 мая 2013. Архивировано 9 августа 2014 года.
  16. Ivan Y. Torshin Bioinformatics in the Post-Genomic Era: The Role of Biophysics Архивная копия от 27 декабря 2006 на Wayback Machine, Novapublishers, 2006, ISBN 1-60021-048-1
  17. Mount DM. Bioinformatics: Sequence and Genome Analysis (англ.). — 2nd. — Cold Spring Harbor Laboratory Press: Cold Spring Harbor, NY., 2004. — ISBN 0-87969-608-7.
  18. Los Colores de la Biotecnología. Biotecnología Sí. Дата обращения: 29 октября 2016. Архивировано 29 октября 2016 года.
  19. Филатов О. Ю., Малышев И. Ю. Клеточные биотехнологии в эндокринологии (учебное пособие для студентов лечебного факультета и слушателей факультета последипломного образования). — М., 2010.
  20. Tof, Ilanit (1994). «Recombinant DNA technology in the synthesis of human insulin» Архивная копия от 30 ноября 2007 на Wayback Machine. Little Tree Publishing.
  21. Генная кулинария: мутанты вкуснее всего! Архивная копия от 31 октября 2013 на Wayback Machine (Дата обращения: 19 декабря 2011)
  22. 1 2 Центр подготовки космонавтов им. Ю.А.Гагарина. Официальный Web-сайт. www.gctc.ru. Дата обращения: 20 марта 2025.

Литература

  • Глик Б., Пастернак Дж. Молекулярная биотехнология. Принципы и применение. М.: Мир, 2002.
  • Егорова Т. А., Клунова С. М., Живу хин Е. А. Основы биотехнологии. М., 2003.
  • Патрушев Л. И. Экспрессия генов. М.: Наука, 2000. — ISBN 5-02-001890-2.
  • Шевелуха, В. С., Калашникова, Е. А., Дегтярев, С. В. и др. Сельскохозяйственная биотехнология. М., 1998. — 416 с. — ISBN 5-06-003535-2.
  • Manual of industrial microbiology and biotechnology. 2nd ed. — Wash., 1999.
  • Сассон А. Биотехнология: свершения и надежды. М.: Мир, 1987. 60 000 экз.

Рекомендуемая литература

Ссылки