Если коммит попал в общую/стабильную ветку (т.е. ту, которой пользуется хоть кто-то ещё, обычно это master, develop и прочие), то его нельзя удалять. Можно только создать «отменяющий» коммит с помощью git revert (подробнее тут, пункт 5).
Возможно, в вашем коммите оказались какие-то критические данные, например пароли или ключи. В этом случае бесполезно пытаться спасти их с помощью удаления коммита, который их содержит. Данные уже скомпрометированы, все пароли и ключи придётся менять.
# отменяем последний коммит, доступный по указателю HEAD
git revert HEAD
# фиксируем отмену в новом коммите
git commit -m'reverted the last commit'
Если вы абсолютно уверены, что вы запушили «лишний» коммит в собственную ветку, что её никто не замержил в стабильную ветку и просто так не начал разработку от последнего вашего коммита, можно откатить локальную ветку к предыдущему коммиту, а потом переписать изменения в удалённой (подробнее тут, пункт 4.2)
Внимание! Никогда не делайте так с общими ветками (master, develop и прочие).
Если это категорически необходимо, обязательно и сразу же предупредите всех, кто работает с этим репозиторием. После переписывания последнего коммита в стабильной ветке им придётся вручную обновлять эту ветку на своей машине. Если у них есть какие-то новые коммиты, предком которых является удаляемый коммит, им придётся делать rebase на коммит.
git reset HEAD^
git push -f
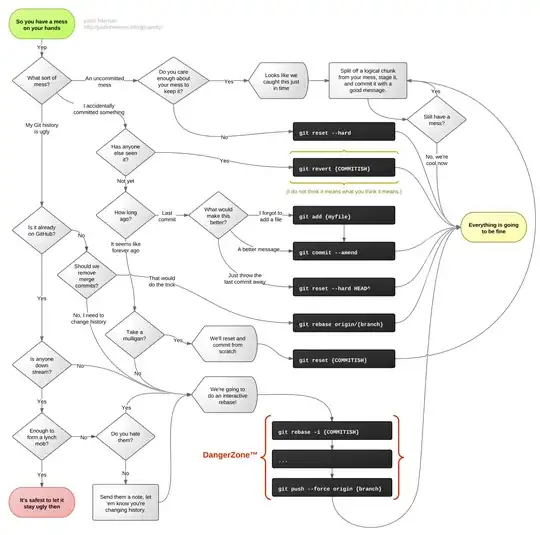
Вот вам моя любимая схема, иллюстрирующая разные варианты решения.
