3

Слышал о существовании большого количества workflow (процессов разработки) — git flow, github flow, gitlab flow.

В чём их сущность и чем они отличаются? Ведь ветвление происходит во всех трёх случаях.

Arhadthedev
  • 11,528

1 Answers1

5

Да, все workflow имеют много общего, поскольку предназначены для работы с одними и теми же инструментами (в данном случае с git-ом, распределённой системой контроля версий, обладающей возможностью лёгкого ветвления).

Однако у них имеются весьма существенные различия в том, как с этими ветками обращаться.

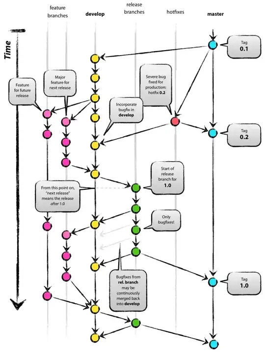
  1. Git Flow

    Есть две фиксированные ветви, «стабильный» master и «развивающийся» develop. При появлении необходимости внесения изменений в код происходит одно из двух:

    • от develop отпочковывается тематическая ветка, если это внесение функционала или подготовка к выпуску новой версии,
    • либо ветка отпочковывается прямо от master, если это исправление ошибки.

    После окончания работ тематическая ветвь вливается в её родителя, а в ряде случаев — и в master.

    введите сюда описание изображения

  2. GitHub Flow

    То же, что и Git Flow, но фиксированная ветка всего одна — master; всё остальное принадлежит тематическим ветвям. Тематические ветви, в свою очередь, создаются в форках — клонированных копиях репозитория. То есть центральный репозиторий тематических веток не содержит. В том числе и после слияния, так как метки веток при этом снимаются и их головы становятся анонимными.

    введите сюда описание изображения

  3. GitLab Flow

    Как и в GitHub Flow, фиксированная ветка всего одна — master; всё остальное принадлежит тематическим ветвям. Однако, если в том случае релизы размещались в коммитах master-a, то здесь для каждого релиза создаётся своя, отдельная ветка. Причём никакого слияния этих веток с родителем не производится. Если ветка отпочковалась, значит она будет жить своей жизнью, получая исправления ошибок в виде отдельных коммитов (возможно, портированных из головы мастера с учётом накопившейся разницы в функционале между ветками).

    введите сюда описание изображения


Иллюстрации были взяты из статьи «잘 밤에 쓸데없는 생각하기...». В корейском я не смыслю, но картинки красивые.

Arhadthedev
  • 11,528
  • GitLab Flow - Вся разработка ведётся в ветке master - нет, они наоборот, советуют feature branches, это прямо сказано в статье по вашей ссылке. Просто не показано на картинке, потому что картинка относится только к управлению релизами –  Jun 07 '17 at 15:08
  • Therefore we propose the GitLab flow as clearly defined set of best practices. It combines feature driven development and feature branches with issue tracking. Т.е. GitLab Flow = Github Flow + release branches. –  Jun 07 '17 at 15:09
  • @PashaPash, спасибо за замечание, исправил. – Arhadthedev Jun 07 '17 at 15:29