git-flow - модель организации работы с Git при разработке ПО.
Git flow включает в себя набор базовых правил относительно того, как различные процессы в разработке сопровождаются с помощью ветвей (git-branch) и операций с ними в git.
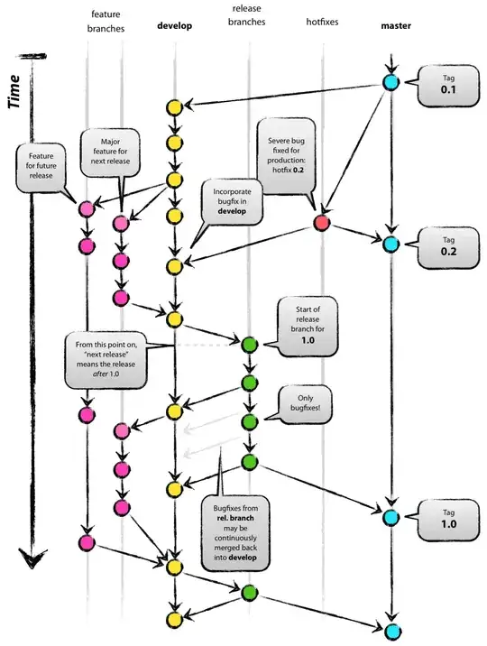
Кратко:
Главная ветвь
origin/master, исходный код в которой всегда является полностью рабочим. merge вmaster- это, как правило, релиз очередной стабильной версии.Главная ветвь разработки
origin/develop, куда сливаются законченные версии функциональностей.- Ветви функциональностей -
feature/... - Ветви релизов -
release/... - Ветви исправлений -
hotfix/...
Модель Git flow была представлена в статье Vincent Driessen A successful Git branching model. На русском языке можно прочитать:
- http://habrahabr.ru/post/106912/
- http://demiazz.github.io/blog/2011/11/19/a-successfull-git-branching-model/
Реализация git-flow может выполняться вручную, но удобнее будет использовать специальные инструменты, дополняющие git:
