Человекообразные обезьяны

Человекообразные обезьяны
Верхний ряд: лар, тапанульский орангутан;Нижний ряд: обыкновенный шимпанзе, неандерталец.
Верхний ряд: лар, тапанульский орангутан;
Нижний ряд: обыкновенный шимпанзе, неандерталец.
Научная классификация
Царство:
Подцарство:
Без ранга:
Надкласс:
Клада:
Подкласс:
Клада:
Инфракласс:
Магнотряд:
Надотряд:
Грандотряд:
Отряд:
Надсемейство:
Человекообразные обезьяны
Международное научное название
Hominoidea  Gray, 1825
Семейства и роды

Семейство гиббоновые (Hylobatidae)

Семейство гоминиды (Hominidae)

Логотип Викивидов
Систематика
в Викивидах
Логотип Викисклада
Изображения
на Викискладе
ITIS  943782
NCBI  314295
EOL  4529848
FW  40883

Человекообра́зные обезья́ны, или гомино́иды, или антропоморфи́ды, также просто человекообра́зные[1] (лат. Hominoidea или Anthropomorphidae) — надсемейство узконосых обезьян (Catarrhini), строение тела которых сходно с телом человека. Человек, как биологический вид (Homo sapiens), также входит в данный таксон. В состав надсемейства входят два семейства: гиббоновые и гоминиды.

Надсемейство гоминоидов входит — наряду с надсемейством мартышкообразных (Cercopithecoidea) — в состав парвотряда узконосых обезьян (то есть — обезьян Старого Света)[2]. Оба надсемейства довольно чётко различаются по анатомическим признакам.

Описание

Для человекообразных обезьян характерно более крупное (по сравнению с мартышкообразными) тело, отсутствие хвоста, защёчных мешков и седалищных мозолей (у гиббонов они есть, но маленькие). Человекообразным обезьянам свойственен принципиально отличный способ передвижения по деревьям: вместо бега по веткам на всех четырёх конечностях они преимущественно передвигаются на руках, под ветками. Такой способ передвижения называется брахиацией; приспособление к нему вызвало ряд анатомических изменений: более гибкие и длинные руки, подвижный плечевой сустав, уплощённую в передне-заднем направлении грудную клетку.

Все человекообразные имеют сходное строение зубов и более крупный, по сравнению с мартышкообразными, головной мозг. Кроме того, их мозг и более сложный, с высокоразвитыми отделами, отвечающими за органы зрения, за движения кистей и языка.

Эволюция

Человекообразные обезьяны впервые появились в Старом Свете к концу олигоцена — около 30 млн лет назад. Среди их предков наиболее известны проплиопитеки — примитивные гиббонообразные обезьяны из тропических лесов Файюма (Египет), давшие начало плиопитекам, гиббонам и дриопитекам. В миоцене произошло резкое увеличение числа и разнообразия видов человекообразных обезьян. В эту эпоху (около 20—16 млн лет назад) дриопитеки и другие гоминоиды начали широко расселяться из Африки в Азию и Европу. Среди азиатских гоминоидов были и сивапитеки — предки орангутанов, линия которых отделилась от основного ствола гоминоидов около 16—13 млн лет назад. По данным молекулярной биологии, отделение шимпанзе и горилл от общего с человеком ствола произошло, скорее всего, 8—6 млн лет назад, . Сложное видообразование при расколе между линией человека и линией гориллы, указывает на «беспорядочное» видообразование для крупных приматов, что сильно затрудняет определение возраста расхождения[3][4]. В конце миоцена или в раннем плиоцене самые ранние члены человеческой клады завершили окончательное отделение от линии Шимпанзе — с оценками возраста для общего предка от 13 миллионов[5] до 4 миллионов лет[6].

Классификация

Скелет человека (1) и гориллы (2)
Горилла-вожак на дереве

Традиционно в составе надсемейства выделялись три семейства человекообразных обезьян: гиббоновые (Hylobatidae), понгиды (Pongidae: орангутаны, гориллы и шимпанзе) и гоминиды (Hominidae: человек и его предки). Однако во 2-й половине XX века методами молекулярной филогенетики была выявлена парафилия понгид; под воздействием идей кладистики, не признающей парафилетических таксонов, традиционное семейство Pongidae было упразднено, а входившие в него роды включены в семейство гоминид.

Новая классификация гоминоидов получила широкое распространение после публикации статьи 1990 года М. Гудмена и др.[7] (собственно говоря, объединивший бывших понгид и гоминид таксон рассматривался в само́й этой статье как подсемейство гоминины (Homininae), а под словами «семейство Hominidae» понималось всё надсемейство Hominoidea в его обычном объёме; но это вскоре было исправлено Колином Гроувзом[8]).

Найденный в Испании вид Pliobates cataloniae включают либо в семейство Pliobatidae, сестринское по отношению к гиббоновым и гоминидам[9], либо относят к плиопитекам (Pliopithecidae)[10]. Самыми древними и архаичными из человекообразных являются проконсулиды (Proconsulidae) — Proconsul, Kalepithecus, Kamoyapithecus, Nacholapithecus, Afropithecus, Heliopithecus, Morotopithecus, Mabokopithecus, Nyanzapithecus, Rangwapithecus, Turkanapithecus. Некоторых древних человекообразных выделяют в отдельные семейства Dendropithecidae и Griphopithecidae, ранг некоторых оставляют неопределённым — Equatorius, Kogolepithecus, Langsonia, Otavipithecus, Samburupithecus, Ugandapithecus. Семейство Dendropithecidae иногда возводят в ранг надсемейства Dendropithecoidea[11]. Способностью передвигаться на прямых ногах обладал родственный дриопитекам данувий, живший 11,62 млн лет назад[12][13].

В результате современная классификация гоминоидов получила[14] следующий вид (в приводимом перечне указаны только рецентные виды и таксоны надвидового ранга):

Хронограмма

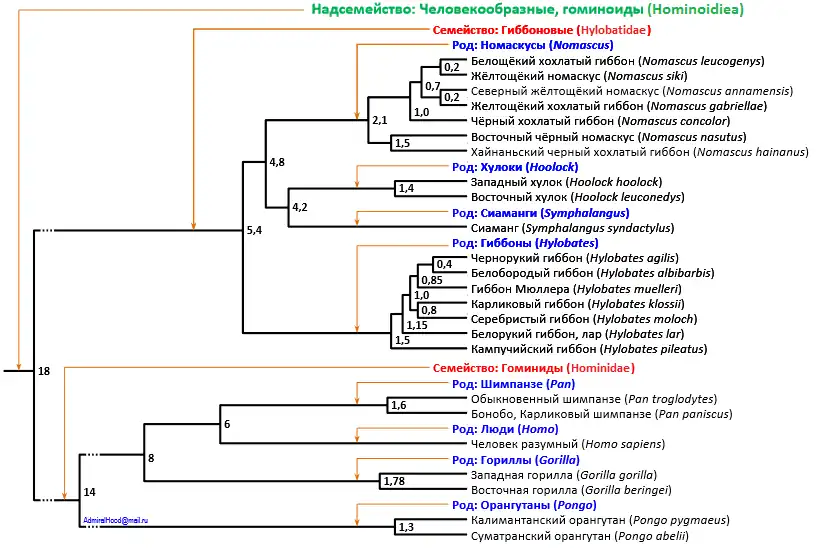
Филогенетическое дерево современных человекообразных обезьян. Цифры в узлах дерева показывают ориентировочное время расхождения филогенетических групп (млн лет) по данным молекулярной филогенетики. Все данные по http://www.onezoom.org/, 07.09.2017

Находки ископаемых гоминоидов

Древнейшие известные человекообразные — это руквапитек (25,2 млн лет назад)[16], камойяпитек (25 млн лет назад), моротопитек (20,6 млн лет назад; относится к раннему миоцену Уганды)[8], лимнопитек (17—22 млн лет назад) из Кении и Уганды, угандапитек (19—21,5 млн лет назад), рангвапитек (19 млн лет назад) из Кении[17].

Международная группа ученых, чья статья опубликована[18] в журнале «Current Biology», идентифицировали в Индонезии новый вид орангутанов — Pongo tapanuliensis. Это первый вид человекообразных обезьян, открытый за последние сто лет.

Примечания

  1. А. В. Лопатин. Палеонтологический музей имени Ю.А. Орлова. — Москва: ПИН РАН, 2012. — P. 148. — ISBN 978-5-903825-14-1. Архивная копия от 9 октября 2020 на Wayback Machine
  2. Mammal Species of the World, 2005, p. 152.
  3. Scally, Aylwyn; et al. (March 2012). Insights into hominid evolution from the gorilla genome sequence. Nature. 483 (7388): 169–75. Bibcode:2012Natur.483..169S. doi:10.1038/nature10842. PMC 3303130. PMID 22398555.
  4. Van Arsdale, A.P. Go, go, Gorilla genome. The Pleistocene Scene – A.P. Van Arsdale Blog. Дата обращения: 16 ноября 2012. Архивировано 28 октября 2014 года.
  5. Arnason U, Gullberg A, Janke A. Molecular timing of primate divergences as estimated by two nonprimate calibration points // Journal of Molecular Evolution. — 1998. — Декабрь (№ 47 (6)). С. 718–27. doi:10.1007/PL00006431. — . PMID Ошибка выражения: неопознанное слово «pmid» PMID 9847414.
  6. Patterson N, Richter DJ, Gnerre S, Lander ES, Reich D. Genetic evidence for complex speciation of humans and chimpanzees // Nature. — 2006. — Июнь (т. 441, № 7097). С. 1103–8. doi:10.1038/nature04789. — . PMID 16710306.
  7. Goodman e. a., 1990.
  8. 1 2 Groves, 2004, p. 1120.
  9. Miocene small-bodied ape from Eurasia sheds light on hominoid evolution, 2018
  10. Дробышевский С. В Индии найден зуб древнейшего гиббона Архивная копия от 17 октября 2020 на Wayback Machine, 20.09.2020
  11. Дробышевский С. В. Ископаемые обезьяны: гоминоиды Архивная копия от 10 ноября 2018 на Wayback Machine
  12. Madelaine Böhme et al. A new Miocene ape and locomotion in the ancestor of great apes and humans Архивная копия от 9 августа 2020 на Wayback Machine, 2019
  13. Дробышевский С. И вновь о «прямоходящих» дриопитеках: данувиус Архивная копия от 12 августа 2020 на Wayback Machine
  14. Mammal Species of the World, 2005, p. 178—184.
  15. Nater A. et al. Morphometric, Behavioral, and Genomic Evidence for a New Orangutan Species (англ.) // Current Biology : journal. Cell Press, 2017. — 2 November. doi:10.1016/j.cub.2017.09.047.
  16. Обнаружены древнейшие предки человекообразных. Дата обращения: 19 мая 2013. Архивировано 8 июня 2013 года.
  17. Древнейшая мартышкообразная обезьяна и древнейшая человекообразная обезьяна, или Oldest monkey, oldest ape. Антропогенез.РУ. Дата обращения: 4 августа 2013. Архивировано 27 июня 2017 года.
  18. В Индонезии открыт новый вид человекообразных обезьян. INFOX.ru.

Литература

Ссылки